本章节的学习重点:
1.了解营销组合模型 (MMM) 在帮助商家分配媒体预算方面的巨大价值。
2.了解构建营销组合模型所使用的方法。

简介
假设您在汉堡连锁餐厅 Patty Stack 的市场部工作。上级要求您为来年写一份营销方案,并制定预算方案,详细说明您打算如何使用营销资金。为完成这项工作,您需要知道不同营销行为(电视广告、促销活动、Facebook 广告等等)是如何影响去年的销售成效的。营销组合模型可以帮助您分析去年的数据,进而了解哪些做法有效,预测将来哪些做法将取得良好效果,明确来年如何最好地分配预算才能改善成效。在本章节中,我们将深入探讨什么是营销组合模型,以及在成效衡量策略中纳入营销组合模型所具有的巨大价值。
定义
营销组合模型也称为MMM或媒体组合模型,是一套数据驱动的统计分析方法,用于量化营销活动对销售成效的增量影响和投资回报(ROI)。营销组合模型在以前就已存在,是同时涵盖线上和线下的一整套跨渠道销售成效衡量解决方案。
运作方式
营销组合模型根据历史数据来量化各种变量对销售成效的影响。这些变量既可以是与营销相关的,也可以是非营销类的。结果会得到一个模型,借助这个模型,营销者将能够了解哪些因素对过去的销售成效产生了影响,并预测未来营销活动的潜在结果。
营销组合模型对营销者的价值
1.了解营销活动对销售成效的影响
营销组合模型使用统计模型区分营销因素和非营销因素对 KPI(关键表现指标)的影响,让您可以量化自己的媒体投资对线上和线下销售成效的增量影响。有了这些信息之后,您便能够计算投资回报或单次成效费用等关键指标。不同垂直领域涉及的非营销因素各不相同,具体包括价格、促销、分销和季节性等等。营销组合模型可助您解答如下问题:
①.我去年投放的电视广告的投资回报是多少?
②.在我所获得的业绩中,有多少是线上营销带来的,多少是线下营销带来的?
2.做出明智的媒体投资决策
营销组合模型的用途不仅仅是报告投资回报或单次成效费用。您还可以利用模型得出的结果针对不同的情景做出规划,构建前瞻性模拟或优化。营销组合模型可助您解答如下问题:
①.我的最佳媒体预算是多少?
②.跨媒体渠道的最佳媒体预算分配方案是什么?
③.未来我应该将资金投向哪里?
④.我应该如何将投资分散到全年的不同时段?
3.为制定战略性决策提供支持
营销组合模型可帮助商家利用情景规划和预测做出战略性决策,通过营销之外的方式带来影响。营销组合模型可助您解答如下问题:
①.我是否应该提高价格?如果是,应该提高多少?
②.促销能为业务带来增量价值吗?
③.我的业绩目标是否合理?
示例
我们回到Patty Stack的例子。在这个例子中,营销组合模型可助您:
1.了解去年营销活动产生的影响。
您将了解到本地电视和报纸广告、Facebook广告和优惠时段促销活动各自对销售成效的影响有多大。有了这些信息之后,您便能够计算出每一项活动的投资回报。除此之外,借助模型得出的结果,您还能够更深入地了解季节性和新开门店等因素的影响。
2.根据这些分析数据规划来年的预算。
模拟多种情景来帮助解答一个问题:如果选择增加本地报纸广告和 Facebook 广告的预算,而减少电视广告花费,结果会怎样。只要将这些数据代入模型中,您就可以优化来年的预算分配。
3.超越营销方案策划。
营销组合模型可帮助Patty Stack做出其他战略性决策。例如,是否应该开设更多门店?通过评估去年新开门店对销售成效的影响,Patty Stack可以决定投资回报是否足够高,适合扩增门店。
营销组合模型所用的方法
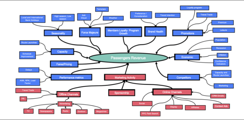
营销组合模型根据历史数据来衡量不同变量对销售成效的影响。首先,建模者需要确定所有可能产生影响的变量。其中一些变量可能与营销相关,另一些则可能与营销无关。下面这个例子展示了影响航空公司销售成效的潜在变量。其中,营销变量以红色表示,非营销变量以蓝色表示

营销组合模型使用计量经济学(更具体地说,是基于假设的回归分析)来量化相关因素对KPI的影响。在此分析中,所有可能影响KPI的因素(例如:价格点、产品分销、经济因素、媒体投资和店内促销)都被视为独立的变量。常见的KPI包括销售收入或销量、交易量、店铺客流量、网站访问量和购买意向等品牌指标。
营销组合模型方程
营销组合模型是展示变量与 KPI 之间统计关系的一种数学方程。概括地说,这个方程如下所示:
KPIt = ß0 + ß1 季节性t + ß2 品牌知名度t + ß3 TVRt +ß4 Facebook 广告展示次数t + ß5 价格 + ...其他所有因素 + 误差t
1.KPIt:建模时 (t) 的关键表现指标。
2.β0: 基础表现,或者说当其他所有因素都处于最小值(即,没有媒体、促销、季节性和价格影响)时的表现。
3.β:系数,或者说变量的变化对KPI的影响。
所得模型可基于模型中的独立变量找到使误差平方和达到最小的系数(β),然后给出最接近的KPI预测值。 营销组合模型最常用的方法是线性回归,这是一种预测分析方法,用于预估上述方程中的所有值。一旦得到模型,您便能够根据模型的系数预测KPI值。评估模型表现最常用的方法是将实际销售成效与通过模型预测的销售成效进行比较。预测值越接近实际业绩,说明模型的表现越好。营销组合模型从来都不是完美的,但它们很实用。误差越小,模型的实用性越高。

营销组合模型的实际应用
我们回到Patty Stack的例子。假设您正在做预算,想要预估一下价格、TVR(电视收视率)和Facebook广告投放展示次数这三个变量对销量(您的KPI)的影响。您根据去年的数据构建了一个营销组合模型。方程中的系数表明每个变量的变化对KPI的影响。销量 = 10,000 -(5,000*价格)+ (500*TVR) +(4,000*Facebook 广告展示次数 [百万次])有了这个模型之后,您便可以预测到:
1.如果价格上涨$1美元,销量会下降5,000。
2.如果TVR增加1,销量会增加500。
3.如果Facebook广告投放展示次数增加1,000,000次,销量会增加4,000。
您可以利用这些信息来优化来年的预算分配。当然,这只是一个简化的模型。在实际情况下,还有一些其他变量也会影响销量。
艺术与科学的结合
营销组合模型的构建是建模团队与计量经济学软件包相互作用的结果。建模团队决定在模型中纳入哪些变量,计量经济学软件包则为每个变量分配一个系数。整个过程会经历多次迭代。在获取数据、创建变量和构建模型时,建模团队需要做出数千个决策。
建模团队
他们是构建模型的分析师,负责决定在模型中纳入哪些变量和要检验哪些假设。虽然依赖于最佳实践,但他们所做的更多的是一项艺术工作,而非科学工作。
计量经济学软件包
它是统计软件包,将决定β系数(或者说不同变量的变化对KPI的影响)以及预估值的精准度和置信度。这是整个工作的科学部分。虽然多种不同的统计方法都可应用于此,但最常用的是基于线性回归的统计方法。
更多相关背景
下面,我们再介绍一些有关营销组合模型构建方法的背景信息。
1.普通最小二乘法
营销组合模型通常使用OLS(普通最小二乘法)来确定系数。OLS是最小二乘法的一种,用于在线性回归模型中估计未知参数。OLS将选择能够使观察数据与模型预测数据之间差值的平方和达到最小的参数。换言之,它的目标是使误差的平方和最小化。通过OLS确定的系数能够给出最接近的KPI预测值,在给定变量的情况下,使模型尽可能地接近实际情况。
2.迭代过程
建模是一个迭代过程。建模者更改变量输入时,系数也会相应地发生变化。整个过程的最终目标是构建具有强大统计能力的合理模型(即所有系数都有意义的模型)。例如,媒体购买花费会推动销量增长,而提高价格则会导致销量下降。
3.随机误差
评估模型好坏的一个关键点在于误差(模型预测值与实际KPI之间的差值)的统计属性。任何模型都有误差,不可能达到完美无缺的境界。但我们的目标是确保这些误差具有随机性且值很小。例如,模型预测出来的结果不会一直比实际情况更高或更低。
4.利用R方评估模型
评估模型表现的一个常用统计量是R方,或写作R2。它是指总变化量在模型所能解释的KPI中所占的百分比。
知识测验
营销组合模型可帮助营销者解答下列哪些问题? 正确答案有3项。
1.去年秋季投放的电视广告的投资回报是多少?
2.将Instagram快拍预算翻倍会给销售成效带来什么影响?
3.如果提高商品价格,销售成效会怎么样?
4.在投放的Facebook节日季广告中,哪项广告创意的表现最好?
营销组合模型的构建是建模团队与计量经济学模型相互作用的结果。建模者在其中扮演什么角色?
1.为总是以类似方式影响销售成效的一组变量获取数据
2.提出一组可能影响销售成效的变量,并不断调整,直到为公司和所选KPI构建出可靠的模型

评论列表