近两年,图书线上零售快速崛起。步入7月,随着暑期来临,消费者购书热情增长,阅读需求上涨带动图书销售市场迎来新一波流量高峰。在暑期增长黄金期,该如何把握机遇,有效提升图书销量和营收规模呢?基于腾讯域内数据洞察,腾讯广告通过分析TA人群在腾讯全媒体的兴趣热点和阅读偏好,前瞻潜力书籍方向,为图书广告主提供暑期潜力书单及起量指南,以更适配腾讯平台广告流量场景的高潜热度书籍方向,助力图书广告主抢占冲量先机、打造“未来爆品”。
1.7月高潜书单:家庭教育及文学类书籍受家长关注,成人青睐健康养生
目前,7月高潜热度书单已新鲜出炉。针对不同的目标群体,书单涵盖多元细分品类及内容标签,帮助广告主更高效地选择潜力书籍方向,把握暑期增长机会。

针对家长群体,亲子关系、青春期教育等家庭教育类书籍,以及读写、古诗词、名著等文学类书籍域内消费者兴趣热度更高,有较大潜力;针对成人群体,有关国学经典、情商、智慧等国学智慧类书籍,以及饮食营养、心理等健康养生类书籍需求上涨,潜力较大。
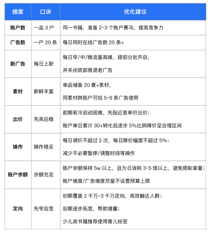
2.暑期起量指南:多量赛马提高竞争力,八大操作优化维稳
针对暑期图书赛道起量期投放,可在投放运营中参考以下优化建议:


评论列表